Pho soup nutrition has become a major topic among Americans looking for meals that are comforting, nutrient-dense, and supportive of both weight loss and recovery. At IAVI Fitness, we analyze food from a practical, evidence-based perspective, focusing on how real people eat, train, and recover.
For those searching is pho soup healthy for weight loss and overall wellness, pho stands out as a broth-based meal that combines hydration, protein, and carbohydrates in a highly digestible form. When prepared traditionally and consumed mindfully, pho can play a meaningful role in a balanced nutrition plan.
What Is Pho Soup and Why It Matters for Nutrition
Pho is a traditional Vietnamese soup built around slow-simmered broth, rice noodles, protein, and aromatic herbs. Unlike many Western soups, pho relies on time and natural ingredients, not heavy creams or artificial thickeners.
A classic bowl includes:
- Bone-based beef or chicken broth
- Rice noodles made from milled rice
- Lean protein such as beef slices, chicken, or tofu
- Fresh herbs including basil, cilantro, scallions, and lime
- Spices like ginger, star anise, cinnamon, and cloves
According to Wikipedia, pho developed as a nourishing, affordable meal designed to provide sustained energy and warmth, especially during cooler months.
https://en.wikipedia.org/wiki/Pho
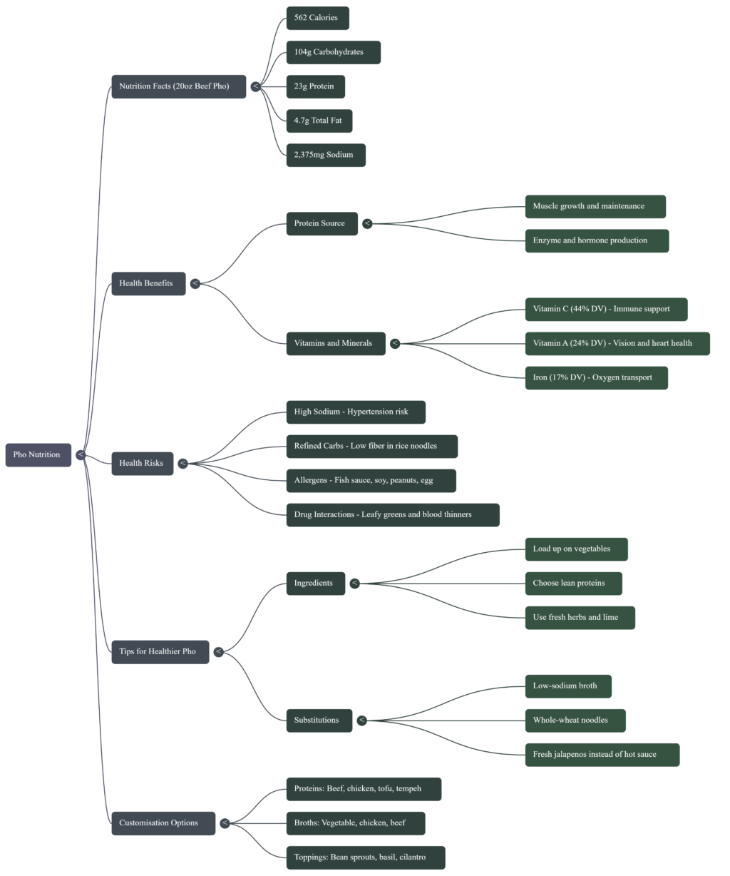
Pho Soup Nutrition Facts Per Bowl
Pho soup nutrition varies depending on portion size and ingredients. An average restaurant serving provides:
- Calories. 350 to 500 kcal
- Protein. 20 to 30 grams
- Carbohydrates. 40 to 55 grams
- Fat. 5 to 12 grams
- Sodium. 800 to 1,400 mg
Compared with cream-based soups or fast-casual meals, pho delivers high satiety with moderate calories, making it suitable for structured eating plans.
Is the Soup in Pho Healthy
Yes. The soup base is where pho’s nutritional value begins.
Traditional pho broth contains:
- Amino acids like glycine and proline
- Minerals released from bones during long simmering
- Anti-inflammatory compounds from ginger and spices
Harvard Health Publishing highlights that protein-rich broths can support hydration, digestion, and overall nutrient intake when consumed as part of a balanced diet.
https://www.health.harvard.edu/staying-healthy
Does Pho Have a Lot of Iron
Beef-based pho provides heme iron, which is more efficiently absorbed than plant-based iron. Iron supports:
- Oxygen transport in the blood
- Energy production
- Physical performance
This makes pho particularly useful for active individuals when compared to refined grain meals such as those discussed in is cream of wheat fattening.
Does Pho Soup Have Collagen
Traditional pho broth made from marrow bones and connective tissue naturally contains collagen and gelatin. These compounds support:
- Joint comfort
- Gut lining integrity
- Skin elasticity
For people combining nutrition with low-impact exercise, pairing pho with elliptical fat loss training can support recovery while maintaining calorie balance.
Is Pho or Ramen Healthier
Pho is generally considered healthier than ramen due to:
- Lower saturated fat content
- Rice noodles instead of refined wheat
- Fewer processed flavor packets
Ramen often contains higher sodium and added fats, while pho relies more on natural spices and broth clarity.
Why Is Pho So Healing
Pho is commonly consumed during illness or recovery because it:
- Provides warm hydration
- Supplies easily digestible protein
- Delivers electrolytes
- Stimulates appetite gently
This combination explains why pho is frequently recommended when someone feels fatigued, stressed, or sick.
What Are the Negatives of Pho
Despite its benefits, pho is not without drawbacks:
- Sodium levels can be high
- Excess noodles can increase calorie load
- Restaurant versions may include added MSG
Balancing pho with low calorie beverage options instead of sugary drinks helps manage total calorie intake.
Does Pho Spike Blood Sugar
Pho can raise blood sugar if:
- Noodle portions are large
- Protein intake is low
To stabilize blood glucose:
- Choose extra lean protein
- Reduce noodle quantity
- Add vegetables and herbs
This approach aligns well with principles outlined in the best post workout meals guide.
Is Pho Good When You’re on a Diet


Pho fits into a calorie-controlled diet when:
- Lean protein is prioritized
- Noodles are portioned
- Broth is not overly seasoned
Compared with fast-casual meals, pho offers a more nutrient-dense alternative, similar to the balanced approach discussed in the Chipotle fitness meals guide.
Is Pho Healthy and Good If You Are Ill
Yes. Pho is particularly helpful during illness because:
- Warm broth supports hydration
- Ginger aids digestion
- Protein supports immune recovery
This makes pho a practical choice when appetite is low but nourishment is needed.
What Is the Healthiest Pho Option
The healthiest pho options include:
- Chicken pho
- Extra herbs and vegetables
- Half portion of noodles
- Lean cuts of beef
Rotating pho with other high protein soup recipes such as miso white bean soup adds variety without sacrificing nutrition.
What Is Pho Broth Made Of
Pho broth is traditionally prepared using:
- Beef or chicken bones
- Onion and ginger
- Star anise, cinnamon, and cloves
- Fish sauce and salt
Some cooks prefer pink Himalayan salt for weight loss due to its mineral content and flavor profile when used moderately.
Pho for Training and Muscle Recovery
Pho supports post-exercise recovery by providing:
- Protein for muscle repair
- Carbohydrates for glycogen replenishment
- Fluids and electrolytes
After upper-body training such as movements featured in the cable hammer curl guide, pho can function as a balanced recovery meal.
Frequently Asked Questions About Pho Soup Nutrition
Is the soup in pho healthy
Yes. Long-simmered broth provides minerals, amino acids, and hydration.
Does pho have a lot of iron
Beef pho is a good source of absorbable iron.
Does pho soup have collagen
Traditional bone broth contains collagen and gelatin.
Is pho or ramen healthier
Pho is typically lighter and less processed.
Why is pho so healing
Warm broth, hydration, and digestibility support recovery.
What are the negatives of pho
High sodium and excessive noodle portions.
Which soup is lowest in sodium
Diluted broths and homemade soups are lowest.
Does pho spike blood sugar
Only when noodle portions are excessive.
Is pho good when you’re on a diet
Yes, when portions are controlled.
Is pho healthy and good if you are ill
Yes, it supports hydration and nourishment.
What is the healthiest pho option
Chicken pho with extra vegetables.
What is pho broth made of
Bones, spices, herbs, and seasoning.
Pho soup nutrition makes pho one of the most balanced comfort foods available. When eaten with mindful portions and quality ingredients, pho supports weight management, muscle recovery, and overall wellness.
At IAVI Fitness, we recommend pho as part of a structured, sustainable nutrition plan rather than an occasional indulgence.







